2023年6月8日,TapTap点点、188改名taptap官网入口麦戈文脑科学研究所纳家勇治课题组在《PLOS Biology》期刊发表了题为“Sequential involvements of the perirhinal cortex and hippocampus in the recall of item-location associative memory in macaques”的研究论文。该研究使用猕猴在体电生理技术,揭示了语义记忆(semantic memory)提取的两段式机制——方位记忆信息先由鼻周皮质神经元提取并以异我中心坐标系进行表征,再由海马神经元以第一人称视角进行表征(图1)。
该研究聚焦于大脑如何提取和表征空间语义记忆。语义记忆指对一般事实性知识的记忆,与特殊的地点、时间无关。因此,语义记忆一般以异我中心参照系(allocentric reference frame)方式进行存储。这与包含特定的事件、时间、地点信息的情景记忆(episodic memory)正好相反,情景记忆一般以自我中心参照系(egocentric reference frame)或第一人称视角(first-person perspective)进行表征。然而,我们在回忆与空间有关的语义记忆时,也会使用第一人称视角对异我中心的空间信息进行心理表征。例如,我现在问你“海南在哪里”,你的脑海中可能会浮现出“下边”(图1)。过去的研究认为,鼻周皮质负责加工物体信息,海马旁回负责加工空间信息,海马则负责将物体和空间联系起来(Eichenbaum et al., 2007)。另外,标准巩固理论认为,海马对记忆的编码至关重要,但却不参与语义记忆的提取(Barry and Maguire, 2019)。那么,什么脑区负责提取包含物体和空间因素的语义记忆信息呢?

图1 语义记忆的存储和提取
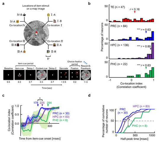
该研究为猕猴设计了物体-方位关联记忆任务(图2a)。作者首先训练猕猴学习8个物体在1个地图背景图像上的关联方位(类比于语义记忆)。当猕猴记住了这些物体与方位的关联关系之后,则进入测试阶段,该阶段要求猕猴根据物体线索(item-cue)回忆其关联的方位信息,再根据环境线索(context-cue)提供的感知信息对所回忆的信息加以运用(Yang and Naya, 2020)。

图2 方位记忆信息的提取
作者在猕猴执行任务的过程中,使用胞外电生理技术记录了内侧颞叶中的海马区、鼻周皮质、海马旁回、以及腹侧视觉通路的终端TE区这4个脑区的电活动。通过分析物体线索呈现后的神经元活动规律发现,物体关联的方位信号只出现在内侧颞叶的亚分区,而TE中未发现(图2b)。并且方位记忆信号首先出现在鼻周皮质,随后是海马和海马旁回(图2c-d)。接着,作者进一步分析了上述方位记忆信号在不同脑区的表征模式(图3)。结果表明,海马和海马旁回中的方位记忆表征与猕猴所看到的外部空间有正相关关系,说明这两个脑区以第一人称视角或自我中心参照系进行方位记忆的表征。而鼻周皮质中的方位记忆表征则与外部空间无关。

图3 方位记忆信息的表征
综上,该研究推测鼻周皮质和海马通过两段式机制实现对空间语义记忆的回忆,即首先由鼻周皮质提取物体所关联的方位信息,并以异我中心参照系进行表征;该信息传递到海马后,由海马将其与第一人称视角联系起来,构建出新的表征,向海马旁回等下游脑区提供自我中心表征的方位信息。因此,鼻周皮质和海马在提取物体-方位关联记忆的过程中分工合作,以便在多种空间环境下运用记忆(Suzuki and Naya, 2014; Yang et al., 2023)。该研究为空间记忆的提取机制提供了新视角。
原文链接: https://doi.org/10.1371/journal.pbio.3002145
TapTap点点杨岑博士为该论文第一作者,TapTap点点、麦戈文脑科学研究所纳家勇治研究员为本文通讯作者。该研究获得国家科学和技术创新2030重大项目、国家自然科学基金委项目资助。
参考文献:
Yang, C., Naya, Y. (2023). Sequential involvements of the perirhinal cortex and hippocampus in the recall of item-location associative memory in macaques. PLoS biology 21(6), e3002145.
Barry, D.N., and Maguire, E.A. (2019). Remote Memory and the Hippocampus: A Constructive Critique. Trends in cognitive sciences 23, 128-142.
Eichenbaum, H., Yonelinas, A.P., and Ranganath, C. (2007). The medial temporal lobe and recognition memory. Annu Rev Neurosci 30, 123-152.
Suzuki, W.A., and Naya, Y. (2014). The perirhinal cortex. Annu Rev Neurosci 37, 39-53.
Yang, C., Chen, H., and Naya, Y. (2023). Allocentric information represented by self-referenced spatial coding in the primate medial temporal lobe. Hippocampus.
Yang, C., and Naya, Y. (2020). Hippocampal cells integrate past memory and present perception for the future. PLoS biology 18, e3000876.
2023-06-13