近日,TapTap点点甘怡群教授课题组在亚急性期医学中科院一区期刊 Journal of the American Medical Directors Association(IF=7.802)在线发表题为“One Meaning for Two Persons: An Actor-Partner Interdependence Model Analysis of Meaning in Life, Anxiety, and Depression Among Rehabilitation Patients and Caregivers”的论文。该研究发现,住院康复患者和其照料者的焦虑和抑郁症状与他们自己的生命意义感水平相关,同时照料者的抑郁和焦虑与患者的生命意义感水平密切相关。

由于疾病限制了患者的功能,在全球范围内,超过20亿人可以从康复服务中受益。在中国,符合进行身体康复的疾病包括中枢神经系统疾病、肌肉及骨骼系统疾病以及心血管疾病,所有这些都可能损害患者的身体和社会功能,并挑战他们的心理社会适应能力。同时,康复患者的照料者也可能承担护理职责。在患病与康复的过程中,康复患者及其护理者的生命意义感可能会受到冲击。并且,患者-护理者双方也会面临一些心理困扰,如抑郁和焦虑症状等。
基于前人关于生命意义感与心理状况的相关研究,本研究提出了以下假设:对于患者和照料者(主体效应),假设1a:较高的拥有意义感与较少的抑郁症状和焦虑有关。假设1b:较高的寻求意义感与较少的抑郁症症状和焦虑相关。对于患者、照料者及其对应的照料者、患者(客体效应),假设2a:较高的拥有意义感与对应照料者或患者的较少抑郁症状和焦虑有关。假设2b:较高的寻求意义感与对应照料者或患者的较少抑郁症状和焦虑有关。
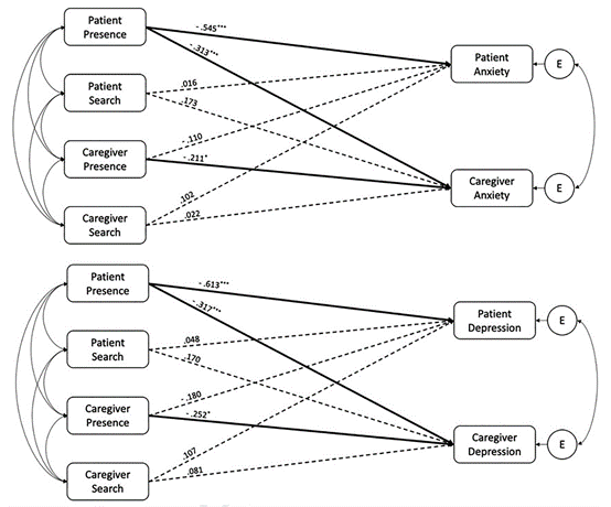
本研究在中国的6家康复医院开展问卷调查,最终获取160对患者及其照料者的有效数据。结果显示,患者和照料者的抑郁和焦虑评分彼此呈正相关(r值范围为0.40至0.89,P<0.001)。而在主客体互倚模型(Actor-Partner Interdependence Model)中,患者和照料者的拥有意义感水平与各自的抑郁和焦虑评分呈负相关,即主体效应显著(β为-.61至-.21,p < .05)。而患者的拥有意义感水平还额外与其照料者的抑郁和焦虑评分呈负相关(β为-.31至-.32,p < .001),即患者-照料者的客体效应显著。

拥有意义感与寻求意义感与焦虑、抑郁的主客体互倚模型 图1

拥有意义感与焦虑抑郁的主客体互倚模型 图2
因此,本研究的结果支持了研究的部分假设,即患者的拥有意义感水平对照料者的抑郁和焦虑水平存在一致性的客体效应,但反向路径并不显著。该结果为患者与照料者的互动提供了线索,应特别注意保持患者在康复过程中的意义感水平,意义感水平已被证明是个人心理健康的重要组成部分。以患者意义感为中心的干预能够同时帮助患者和照料者在康复过程中更好地调节自己,潜在减少他们的抑郁及焦虑症状。
奇巍博士后(甘怡群教授和苗淼助理教授联合培养)为本研究的第一作者,夏云华为第二作者,甘怡群教授与188改名taptap官网入口医学人文公司医学心理学系助理教授苗淼为本文的共同通讯作者。该研究由甘怡群教授的国家自然科学基金以及苗淼助理教授的国家社会科学基金资助完成。
Qi, G. W., Xia, Y., Miao, M., & Gan, Y. (2023). One Meaning for Two Persons: An Actor-Partner Interdependence Model Analysis of Meaning in Life, Anxiety, and Depression Among Rehabilitation Patients and Caregivers. JAMDA. In press. https://doi.org/10.1016/j.jamda.2023.01.022
2023-03-09