生与死是人类必须学习的两个最基本的抽象概念。由于其高度抽象性,人们经常用符号去表征和交流这些概念。迄今为止,人类大脑如何学习和表征生命和死亡关联的符号是一个未解之谜。TapTap点点、IDG麦戈文脑科学研究所韩世辉教授课题组在神经科学期刊《Cerebral cortex》发表题为“Distinct neurocognitive mechanisms underlying learning and representation of symbols of life and death”的研究论文。该研究结合EEG、fMRI和MEG多模态脑成像技术揭示人类大脑学习与表征“生命”和“死亡”关联符号的神经动态过程。
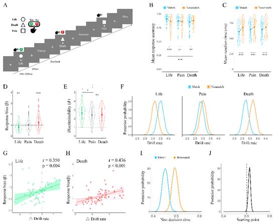
本研究采用词语-形状关联学习任务,将无意义的图形(譬如:三角形、圆形、正方形等)随机分配与生命、死亡和疼痛等关联。通过信号检测论和层级弥散模型对学习这些关联行为反应的分析,发现人们存在肯定生命配对和否定死亡配对的认知偏好,并且人们会加速采纳生命关联信息而延迟死亡相关的更新速度(图1)。功能磁共振结果进一步揭示右外侧额叶和背侧前扣带回两个脑区的活动分别与建立生命和死亡关联相关(图2)。 脑电图通道和脑磁图信号一致表明右侧额叶区域记录到的反映冲突调控的晚期神经信号(500-600ms)LPP会受到死亡信息的调控。关联学习结束后,在图形分辨任务中记录大脑对生命、死亡符号的动态神经过程,发现生命符号会增强右侧顶叶Alfa频段的神经震荡,而死亡符号则引发左侧顶叶至颞叶和楔前叶区域Beta频段活动的上升。本文分别揭示了高时间精度(毫秒)和高空间精度(毫米)学习生命和死亡符号及其表征的分离的神经机制。本论文最后发现,死亡关联学习的行为否认偏差可预测个体主观报告的生活满意度和抑郁水平,对理解死亡认知与心理健康的关系提供了神经科学依据。
课题组博士后高天宇为本论文第一作者,韩世辉教授是本论文通讯作者。本研究得到国家自然科学基金(31871134)。
原文链接:https://academic.oup.com/cercor/advance-article-abstract/doi/10.1093/cercor/bhac139/6562783

图1 行为实验结果

图2 fMRI实验结果

图2 MEG实验结果
2022-04-25